传真:+86-123-4567
手机:138 0000 000
邮箱:admin@admin.com
地址:广东省广州市天河区88号
九游体育(原标题:【全网最全】2025年铝加工行业上市公司全方位对比(附业务布局汇总、业绩对比、业务规划等))
本文核心数据:铝加工行业上市公司营业收入、铝加工行业上市公司铝加工业务占比等
铝加工是指用塑性加工方法将铝坯锭加工成材,主要方法有轧制、挤压、拉伸和锻造等。目前,该类产品主要有铝型材、铝板带和铝箔等。
铝加工行业的直接上游为电解铝和再生铝生产,而电解铝的生产则需要经过铝土矿和氧化铝的处理,生产出的铝加工产品主要用于交通运输、包装容器、建筑装饰、印刷业、航天航空、机械电器等各个行业。
2023年,在铝加工产业的上市公司中,明泰铝业、亚太科技、南山铝业、鼎胜新材和宏创控股等铝加工业务占比均超过90%,其他公司大多涉及产业链的上游及其他金属制品。国内几乎所有铝加工企业的业务都布局在国内市场,海外销量占比较小。


2023年,从已经披露的铝加工业务营收规模来看,明泰铝业、南山铝业、云铝股份和南山铝业营收名列前茅,均超过200亿元;从毛利率来看,由于铝加工产品具有多样性,各企业毛利率相差较多。另外,从铝加工制品产量来看,南山铝业、明泰铝业以及云铝股份处于前列。

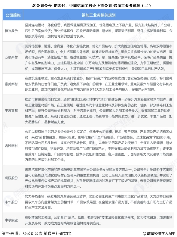
“十四五”时期铝加工产业深入贯彻新思想,积极践行新理念,产业发展呈现出结构优化、创新能力增强等积极变化,且“碳中和”、“碳达峰”目标的提出,对于加快铝在各行各业及高端领域应用的进程产生了积极影响,铝产业规模及消费需求继续呈现稳步增长的态势,众多铝加工企业也都对铝加工业务做出了短、中、长期规划,方向主要涉及降低上游成本、加快技术研发及产量提升三个方面。


更多本行业研究分析详见前瞻产业研究院《全球及中国铝加工行业市场调研及投资前景分析报告》

证券之星估值分析提示云铝股份行业内竞争力的护城河优秀,盈利能力优秀,营收成长性较差,综合基本面各维度看,股价合理。更多
证券之星估值分析提示神火股份行业内竞争力的护城河优秀,盈利能力优秀,营收成长性一般,综合基本面各维度看,股价偏低。更多
证券之星估值分析提示宏创控股行业内竞争力的护城河良好,盈利能力一般,营收成长性较差,综合基本面各维度看,股价偏高。更多
证券之星估值分析提示天山铝业行业内竞争力的护城河优秀,盈利能力优秀,营收成长性较差,综合基本面各维度看,股价偏低。更多
证券之星估值分析提示亚太科技行业内竞争力的护城河一般,盈利能力良好,营收成长性一般,综合基本面各维度看,股价偏低。更多
证券之星估值分析提示中国铝业行业内竞争力的护城河较差,盈利能力一般,营收成长性一般九游体育,综合基本面各维度看,股价合理。更多
证券之星估值分析提示南山铝业行业内竞争力的护城河优秀,盈利能力良好,营收成长性良好,综合基本面各维度看,股价偏低。更多
证券之星估值分析提示东阳光行业内竞争力的护城河良好,盈利能力较差,营收成长性一般,综合基本面各维度看,股价偏高。更多
以上内容与证券之星立场无关。证券之星发布此内容的目的在于传播更多信息,证券之星对其观点、判断保持中立,不保证该内容(包括但不限于文字、数据及图表)全部或者部分内容的准确性、真实性、完整性、有效性、及时性、原创性等。相关内容不对各位读者构成任何投资建议,据此操作,风险自担。有风险,投资需谨慎。如对该内容存在异议,或发现违法及不良信息,请发送邮件至,我们将安排核实处理。如该文标记为算法生成,算法公示请见 网信算备240019号。